집행부소식

본문 바로가기

동문과 함께 만드는 행복한 세상

총동문체육대회 협조 공지입니다

페이지 정보

profile_image
작성자 용문중고등학교총동문회
댓글 0건 조회 90회 작성일 26-04-08 07:49

본문

총동문체육대회를 위해 많은 관심과 협조에 감사드리며

원활한 행사진행을 위하여 다음과 같이 요청사항을 알려드리오니적극 협조하여 주시기를 부탁드립니다.

 

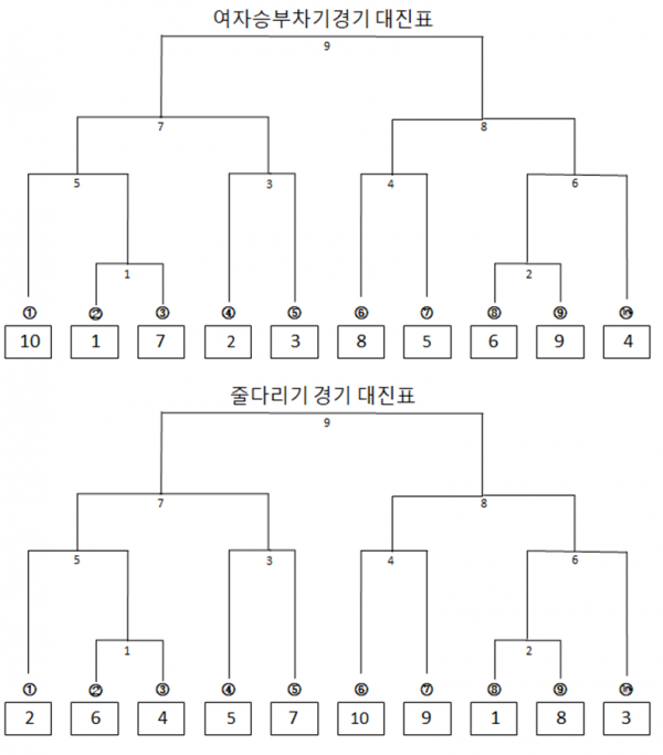
1. 각 기수회장님께서는 행사일정표 및 각 경기 대진표를 참고하여 숙지해 주시기 바랍니다. 

   각 조에서는 꼭 시간 엄수하셔서 운동장으로 와 주시기 바랍니다!

   (특히 오전경기인 여자승부차기와 단체줄넘기 경기는 꼭 시간 엄수해 주시기를 부탁드리겠습니다

   경기 개시 10분이 경과하여도 출전하지 않은 해당 조는 몰수패로 인정되는 점 안내드립니다.

 

2, 각 기수별 참가비(50만원)와 동창회비(30만원)는 행사당일 현장에서도 접수합니다. 

   미납한 기수에서는 참가비와 동창회비 납부 부탁드리겠습니다.

 

3, 안전사고에 대한 공지사항


   동문체육대회는 동문 선후배간의 화합과 친목을 나누는 순수한 목적으로 모여 개최되는 행사입니다

   행사 중 개인적인 부주의로 인해 발생하는 각종 사건사고는 전적으로 참석자 본인의 책임 하에 있으며

   동문회에서는 책임지지 않음을 밝혀둡니다.

   모든 동문님께서는 안전수칙 준수하시고 각별히 조심하시어 모두 안전하고 즐거운 시간되시기를 바랍니다.

 

4. 경품품목

- 1등 : 삼성QLED TV 55"

- 2등 : LG공기청정기

- 3등 : 테팔 에어프라이어오븐 20L

- 에어프라이어, 전기그릴, 드라이기 등 이 외도 다양한 경품이 마련되어 있습니다.


5. 행사일정표

구분

시간

내용

비고

식전경기

09:00~10:40

여자승부차기,단체줄넘기

 

축하공연

10:45~11:00

장구공연

양평장구

개회식

11:00~11:40

- 개회선언

국민의례

내외빈소개

대회사

축사

장학금전달

선수선서

교가제창

동문회장

 

동문회장

동문회장

이사장,군수,국회의원

용문장학생8·9

 

 

이벤트게임

11:40~12:00

OX퀴즈

 

점심식사

12:00~12:30

조별자율식사/초청내빈식사

 

명랑운동회

12:30~14:00

줄다리기, 장애물릴레이

 

친교한마당

14:00~15:30

레크레이션, 노래자랑

 

폐회식

15:30~16:00

시상식, 행운권추첨, 폐회

 



6. 경기대진표

f1a8198137031fcff0e00144b555604d_1775606189_35.png
f1a8198137031fcff0e00144b555604d_1775606192_37.png

 

댓글목록

등록된 댓글이 없습니다.